首页 当前位置:首页 >康复中心 > 康复中心
专题专栏
  • 全民消防,生命至上,安全用火用电
  • 交通安全无小事,平安行驶靠大家
  • 学习宣传贯彻习近平法治思想,推动宪法深入人心
  • 学习宣传贯彻党的二十届四中全会精神
  • 绿色出行 公交优先
  • 深入贯彻中央八项规定精神学习专栏
  • 全面深入学习贯彻党的二十大精神
  • 学习《中华人民共和国国家安全法》
  • 破陈规 除陋习 讲文明 树新风
  • 学习贯彻江西省平安建设条例
  • 凝心唱响英雄普 法治引领做示范
  • 弘扬宪法精神 建设法治中国
  • 《民法典》人民的守护者
  • 党史学习
  • 转作风 优环境
  • 精神文明建设专栏
  • 南昌残联“学听跟”专项活动专题

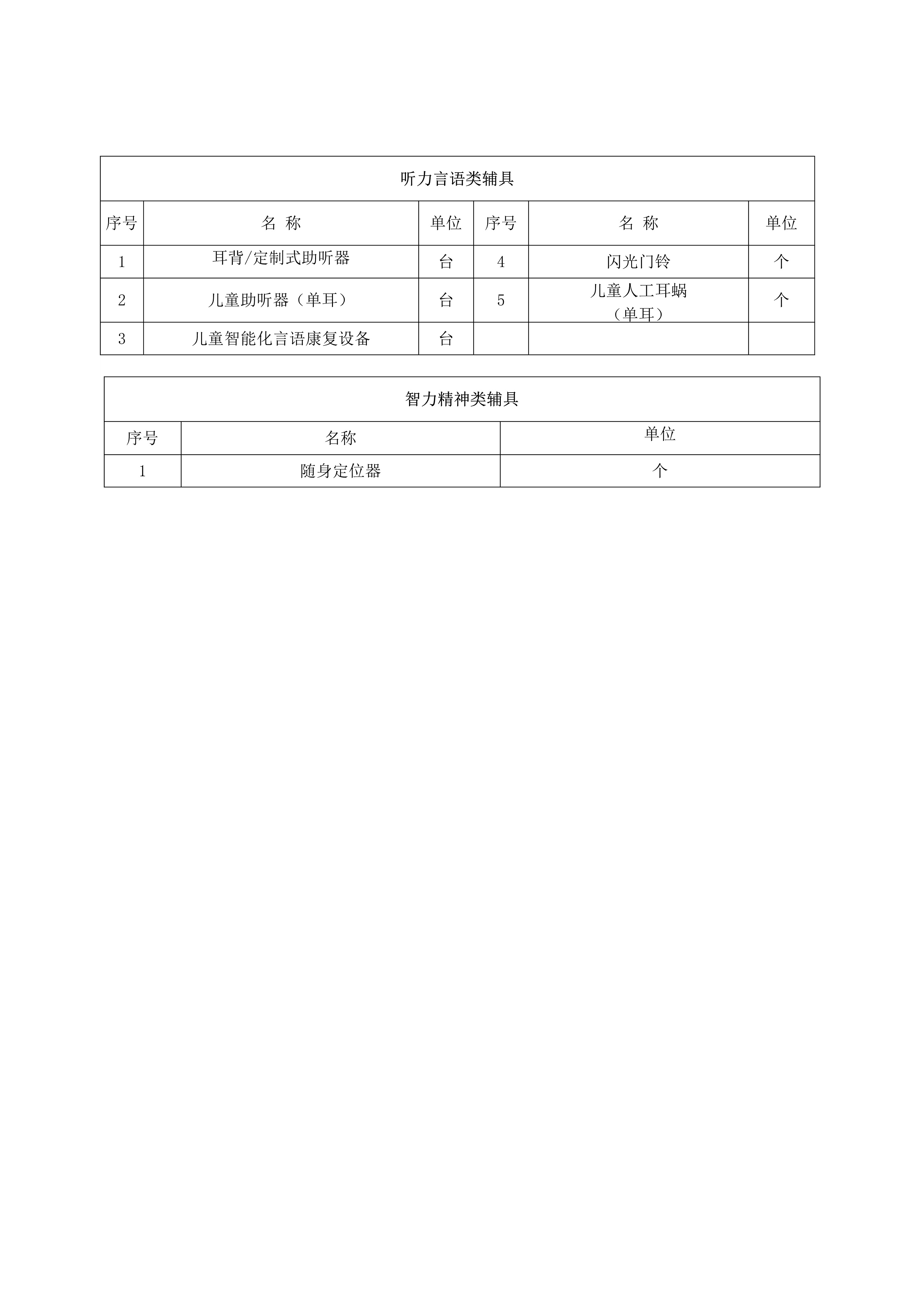
南昌市残疾人辅助器具综合服务平台供应商遴选采购项目技术参数需求征集意见公告

2022-10-31 4982


Copyright © 南昌市残疾人联合会 版权所有 地址:红谷滩新区丽景路869号 联系电话:86808728

电子信箱:nccl@nc.gov.cn 赣ICP备09009328号 技术支持:江西广电风尚科技有限公司